
2026年3月3日,江苏金租(600901)发布公告,公司收到国家金融监督管理总局江苏监管局的批复,正式核准江勇担任公司总经理的任职资格。
这并非一次简单的高管更迭,在金融租赁行业监管持续收紧、回归“融物”本源的大背景下,这家A股唯一的金融租赁上市公司,正逐步完成从“老将”到“少帅”的权力交接。
85后的“三级跳”
在此次人事变动之前,江苏金租的董事长与总经理职务由周柏青一人兼任,他在2025年3月升任董事长后,一直身兼两职至今。此番江勇“接棒”总经理,标志着公司核心管理层的分工进一步明晰。现年41岁的江勇,也成为目前江苏金租核心高管团队中最年轻的一员。
2010年6月,25岁的江勇硕士研究生毕业,进入江苏金租,从业务一部最基层的客户经理做起,在历经近8年一线锤炼后,于2018年升任新兴产业事业部副总经理。2021年江勇又执掌清洁能源事业部,担任总经理;2023年进入公司核心决策层,任副总经理、董事会秘书;2026年则正式获监管核准,出任总经理,并兼任首席合规官。
从基层客户经理到上市公司总经理,江勇用了16年,一位接近江苏金租的人士透露:“江勇是从公司基层业务岗位一步步成长起来的,他经历过业务一线的炮火,也参与过战略层面的规划,这在管理上是一种极大的优势。”
总经理兼任合规官
此次人事变动中最值得关注的在于,江勇将同步担任公司首席合规官。在以往的金融机构中,首席合规官多为独立设置,由总经理兼任的情况并不常见。
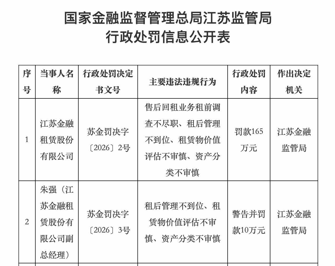
一个多月前的1月29日,江苏金租刚刚收到一张罚单。国家金融监督管理总局江苏监管局指出,公司因“售后回租业务存在租前调查不尽职等问题”,被处以165万元罚款,相关责任人也受到警告和罚款,这张罚单也为处于转型期的公司敲响了警钟。
与此同时,监管总局2023年10月发布通知并设定过渡期安排,提出力争在2026年实现年度新增直租业务占比不低于50%,旨在推动行业回归“融物”本源。江勇此时的“扶正”并兼任首席合规官,颇有些“救火队长”的意味。
实际上,江勇对合规经营的思考并非始于今日,早在2025年3月出席人民网的一场座谈会时,他就提出通过“设备专业化、模式差异化、流程科技化、服务全球化”来破解民企融资难题。这其中,“流程科技化”正是应对合规挑战的重要手段——通过打造“乐租”系列APP和“智管万物”平台,对光伏、工程机械等17类设备实现全面监控和精细化管理。
让一位懂业务、懂科技且从一线成长起来的少帅来兼任首席合规官,江苏金租的意图很明显:必须将合规嵌入公司业务流程之中。
新帅肩上的两副担子
尽管面临监管压力,但江苏金租的基本盘依然比较稳固。
华创证券研报分析,公司凭借“厂商租赁+区域直销”双线并进的战略,深度绑定超5800家厂商经销商,在中小微客群中拥有较强的议价能力。其净利差已从2019年的2.75%提升至2025年上半年的3.95%,不良率长期稳定在1%以下,ROE水平领跑行业。今年2月9日,江苏金租股价更是一度上涨至6.48元,创下历史新高,总市值逼近375亿元。
然而,光鲜的数据背后,新帅江勇依然面临两大压力:
第一,业绩增速放缓的压力。 虽然2025年三季度营收同比增长17.15%,但净利润增速仅为9.82%,相比过去的高增长有所放缓。随着利率市场化深入,生息资产收益率持续走低,从2019年的7.3%降至2025H1的6.2%,如何维持高ROE水平,考验着新管理层的智慧。
第二,监管要求的“新增直租占比不低于50%”是悬在所有金租公司头上的达摩克利斯之剑,长期以来,以售后回租为主的业务模式操作简单、规模扩张快,但也容易被诟病为“类信贷”。江勇此前掌舵的清洁能源事业部,恰恰是直租业务占比最高的板块之一,光伏电站、风电设备等重资产项目天然适合直租模式。让他上位,或许正是看中了他在这方面的业务经验。
2026年3月3日,江勇正式获批的那一天,江苏金租还发布了一则为旗下项目公司提供1980万美元担保的公告,用于开展跨境船舶租赁业务。一边是海外业务的扩张,一边是国内合规的收紧,这就是江勇接手的棋局:既要出海远航,也要系紧安全带。对于这位41岁的“少帅”而言,真正的挑战才刚刚开始,他究竟能带领这家A股唯一的金租公司驶向何方,值得期待。
海量资讯、精准解读,尽在新浪财经APP
责任编辑:秦艺
牛达人提示:文章来自网络,不代表本站观点。